En este laboratorio desarrollamos un sumador de dos BITS. Empezamos haciendo la tabla de verdad de un sumador de 2 BIT. Luego se procedió a reducir las ecuaciones por medio de los mapas de Karnaught. El anterior proceso se encuentra a continuación:

Luego de esto procedimos a montar el circuito por medio de la herramienta Pscoc creator. Primero que todo se hará el símbolo y luego procederemos a crear el esquemático. Para eso debemos definir entradas y salidas del circuito.

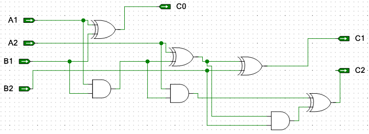
Luego procedemos a montar la parte esquemática:

Por último definimos los puertos se salida y probamos el funcionamiento:

